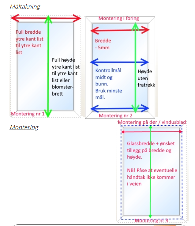
Her har du forskjellige måter å ta mål på.

Kommer an på hvordan du skal montere.




RULLEGARDIN 

Rullegardiner kan monteres som alternativ 1, 2 og 3. 


For åpningsvindu innover er alternativ 1 og 3 aktuelle. 


Vær oppmerksom på at montering alternativ 2 og 3 


kan gi et lite lysinnslipp på grunn av åpning rundt rullen på modeller med åpen rull. 


NB! Mål som oppgis for rullegardin er fra ytre kant brakett til ytre kant brakett motsatt side. 


Duk vil med kjedebetjening komme ca 25mm inn på betjenings-side og 20mm inn på motsatt side. 


Ved fjær betjening er det ca 20mm på hver side.





PERSIENNER 


Persienner kan monteres som alle fire alternativer. 


Er det åpningsvindu innover anbefaler vi alternativ 1, 3 og 4. 


Ved alternativ 3 anbefaler vi med wirestyring i sider for å holde lameller til vindusbladet. 


Ta også hensyn til eventuelle lufteåpninger og håndtak. 


Er vinduet side hengslet, åpnes sideveis kan montering på karm skape problemer


SPESIAL PERSIENNE 

Denne er beregnet for montering på vindu / dørblad i topp av glassåpning.

En meget enkel persienne og montere.


NB! Ønskes denne montert på vindu med fastkarm må det være minimum 3,8 cm karm fra foring til glass åpning i bredden. 

Modellen trenger i tillegg 3,1 cm innfesting på høyde.


PERSIENNER MELLOM GLASS :

Persienner monteres mellom glass. 

Meget viktig at det er tilstrekkelig dybde mellom glass for denne type montering. 

Toppkasse er 27 x 19mm hvor 27mm er dybde og 19mm er høyde. 

For beste resultat er det nødvendig med meget nøyaktig måltakning. 

Bruk av laser eller stål målebånd er anbefalt.


PLISSEGARDIN


Plissegardiner kan monteres som alle fire alternativer.                                                                                                                                                                                                                                                                                                                                   Åpnes vindu innover anbefaler vi montering på list, karm eller lys-åpning.                                                                                                                                                                                                                                                                                                         Ved lys-åpning husk å sjekke bredde fra glass til hjørne på karm.                                                                                                                                                                                                                                                                                                                     Ta også hensyn til eventuelle lufteåpninger og håndtak.                                                                                                                                                                                                                                                                                                                                 Er vinduet side hengslet, åpnes sideveis kan montering på karm skape problemer.

NB! KAN MONTERES PÅ GLASSLISTE .TRENGER FRA 10MM DYBDE


LAMELLGARDIN

Lamellgardiner: Kan monteres som alternativ 1 og 2. 

Er det åpningsvindu innover er kun alternativ 1 aktuell.

Høyde kan da økes etter eget ønske helt ned til gulv.

For montering i nisje ( inne i foring ) anbefaler vi fratrekk på total høyde med 15mm

For lameller til gulv anbefaler vi å redusere høyden med 25mm.